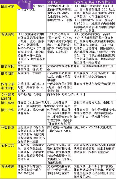
体育类专业的高考优惠政策是指针对申请体育相关专业的学生,在高考录取时享受的加分或降分政策。一般来说,体育生在高考中会有一定程度的优惠政策,以鼓励更多学生从事体育运动和相关行业。以下是对体育生高考优惠政策的解读及建议:
1. 加分政策:一些高校会针对申请体育类专业的考生进行加分,以提高其录取几率。加分的具体分数会根据学校和专业的不同而有所差异。
2. 专业倾向政策:有些高校会在体育类专业的招生计划中设置专门的名额,保障体育生能够顺利进入相关专业学习。
3. 降分政策:也有一些高校会对申请体育类专业的考生进行降分录取,即在高考成绩基础上给予一定的降分待遇。

1. 充分了解政策:考生在报考体育类专业前,应该仔细阅读各高校的招生章程,了解该学校的体育生优惠政策,以便做出合适的选校决策。
2. 综合发展:即便享受了优惠政策,体育生也不应忽视其他学科的学习,要保持综合素质的提升,这样在未来的发展道路上会更加宽广。
3. 专业规划:体育生应该结合自身兴趣和特长,制定合理的职业规划。除了专业训练,也应多注重知识学习和技能提升,提高综合竞争力。体育生不仅可以选择成为专业的运动员,还可以从事教练、体育管理等不同领域。
体育生在高考中能够享受一定的优惠政策,但仍需要通过自身的努力和努力,才能更好地实现自己的职业梦想。希望以上建议对考生们有所帮助,祝愿每位体育生都能取得优异的成绩,实现自己的人生目标。